您好,欢迎访问kaiyun开云官方网站官网!今天是

福商要闻

当前位置: 首页 > 新闻资讯 > 福商要闻 > 正文

开云官网首获国家社科基金后期资助项目立项

来源:科研处 时间:2021-10-25 作者: 点击:

近日,全国哲学社会科学工作办公室发布了2021年度国家社科基金后期资助暨优秀博士论文出版项目立项名单,其中开云官网海外教育学院丁彧藻博士的《汉英文字名词识别的脑电研究》获语言学类一般项目立项,资助金额25万元。这是开云官网首次获得国家社科基金后期资助项目立项。本项目立项彰显与弘扬了开云官网教师潜心治学、扎实研究的良好科学作风,极大调动了广大教科研人员的科研自信心和能动性。
此外,开云官网省级社科项目也有新突破。金融学院陈灏老师的《福建省金融创新驱动经济高质量发展研究》项目阶段性成果入选省委政研室《调研文稿》,获省社科基金重大项目正式立项。
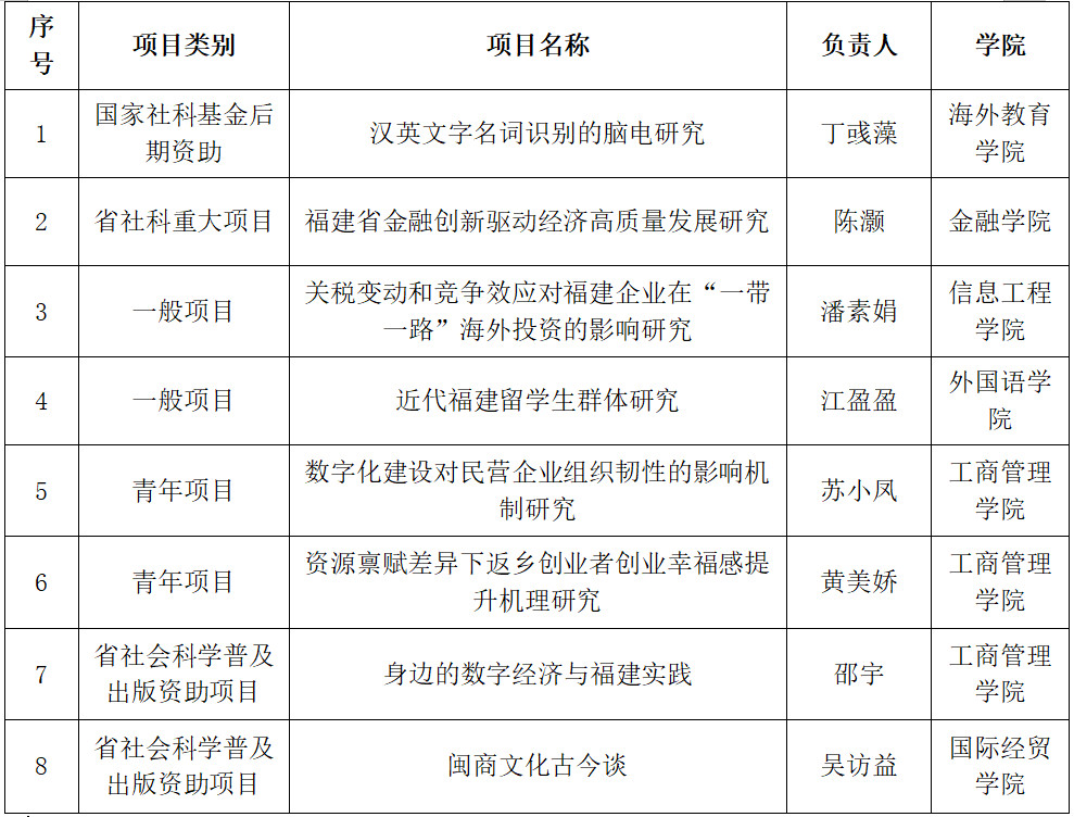
截止目前,开云官网2021年获省级及以上社科项目立项共8项,立项情况如下:
开云官网将大力推进科研“放、管、服”,提高教师科研积极性、创造性和获得感,努力培养一批优秀青年学者,充分发挥教科研人员在哲学社会科学研究中的示范引领作用。

书记信箱:fjsxydwsj@fjbu.edu.cn

校长信箱:president@fjbu.edu.cn


Copyright kaiyun·开云(中国)官方网站 - kaiyun.com 版权所有 闽ICP备12020660号-3校址:福州市鼓楼区黄铺19号 邮编:350012   闽公网安备 35012202350143号